跳转到主要内容
主菜单
本站首页
政府公开
资源导航
读者服务
数据发布
数字推广
数字图书
威宁自治县图书馆
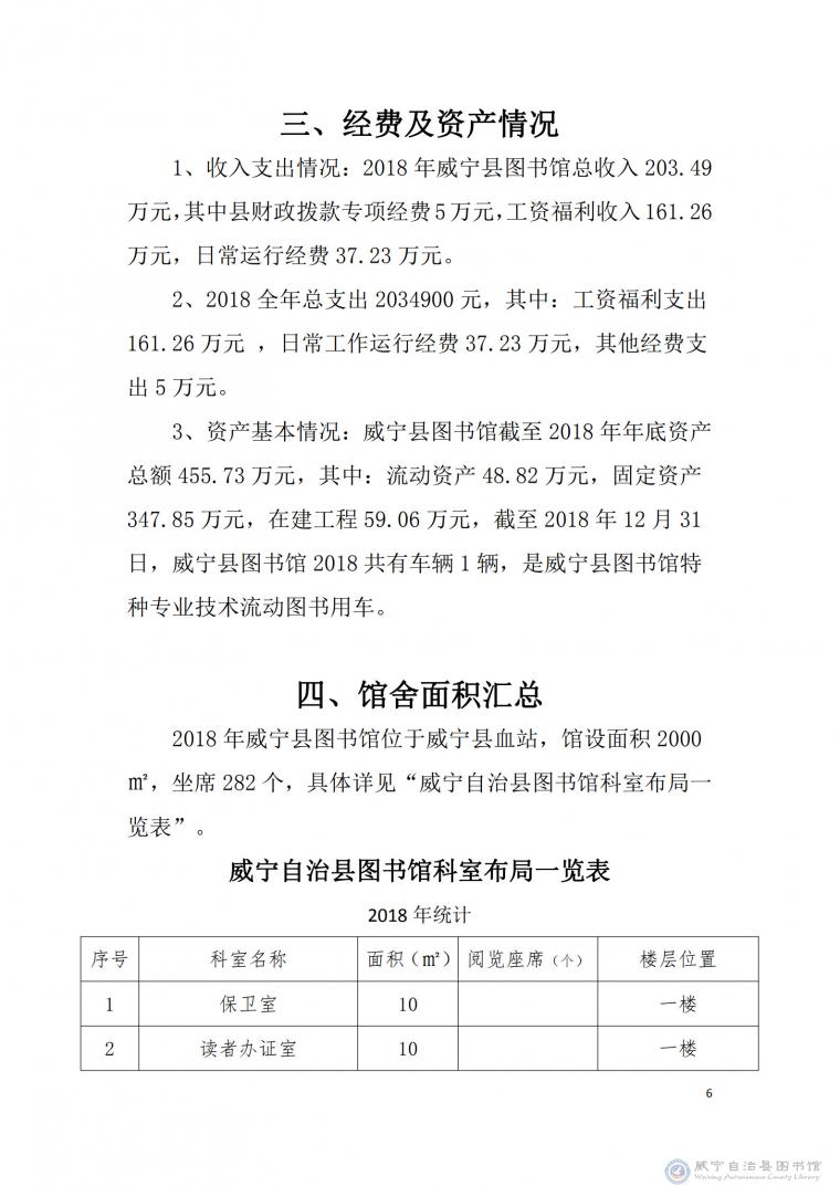
威宁县图书馆2018年年报报告
威宁县图书馆2018年年报报告
栏目:
通知公告
,
数据发布
日期:
2019-02-14
阅读:
17966